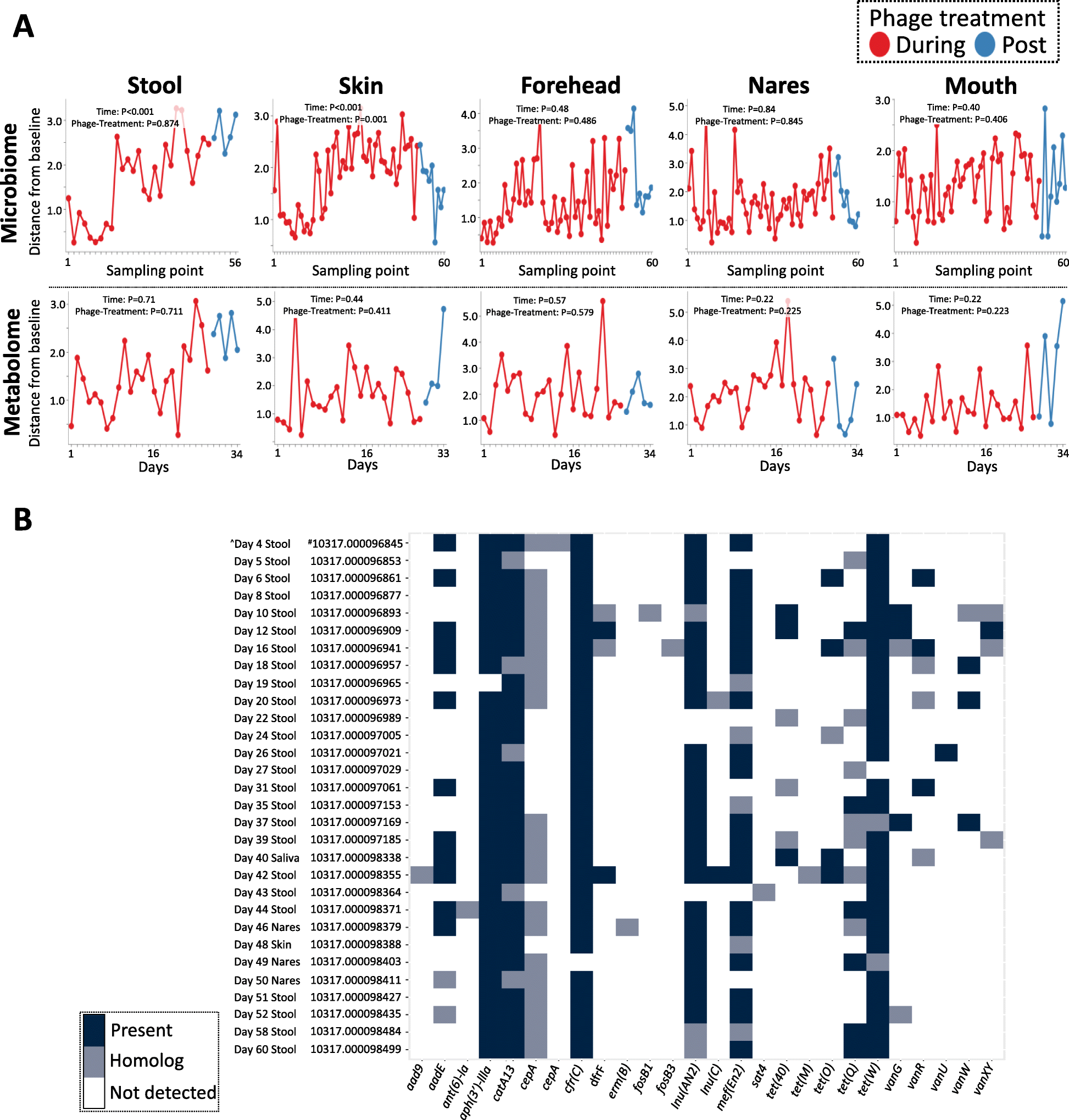
Fig. 2

Pairwise distance plots from baseline (pre-treatment) for skin (axilla) microbiome and metabolome samples. a Pairwise distances from baseline pre-treatment sample as calculated by a mixed-effects model. The only sample type with significance during phage-treatment is the skin (axilla) microbiome (P<0.001). Significance was evaluated by a linear mixed effect model and error bars represent standard error from the mean. b Heatmap. Presence of antimicrobial resistance genes and/or its homologs detected in metagenomic samples. Present is defined as 90% gene coverage and 90% nucleotide identity; homolog is defined as 70% gene coverage and 70% nucleotide identity. ^Sample time point, and sample type. #Qiita study ID followed by Qiita sample ID. This ID can be used to search https://qiita.ucsd.edu/ for the primary derived data and associated metadata