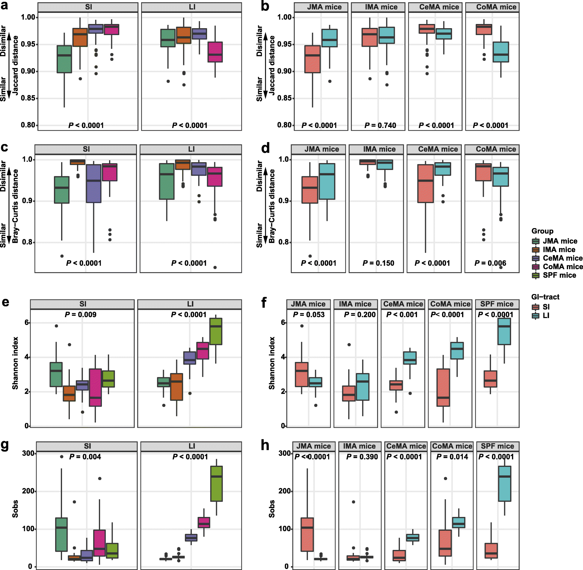
Fig. 3

Differences in beta and alpha diversities of gut microbiota in recipient mice and SPF mice. Differences in the Jaccard distance from the recipient to the donor among different groups (a) and between SI and LI of recipients (b). Differences in the Bray-Curtis distance from the recipient to the donor among different groups (c) and between SI and LI of recipients (d). Differences in the community diversity (Shannon index) among different groups (e) and between SI and LI of recipients (f). Differences in the community richness (sobs) among different groups (g) and between SI and LI of recipients (h). Jejunal and ileal samples of recipients were pooled into small-intestinal samples. Cecal, colonic, and fecal samples of recipients were pooled into large-intestinal samples. JMA mice: jejunal microbiota-associated mice; IMA: ileal microbiota-associated mice; CeMA: cecal microbiota-associated mice; CoMA: colonic microbiota-associated mice; SPF mice: specific-pathogen-free mice; SI: small intestine; LI: large intestine